raspiBackup ermöglicht eine Sicherung von Raspberries manuell oder automatisch in regelmäßigen Abständen von einem laufenden System zu erstellen. D.h. es wird die SD Karte im laufenden Betrieb gesichert. Eine ausgelagerte Rootpartition wird dabei mitgesichert. Dabei muss die Raspberry nicht angehalten und manuell eingegriffen werden sondern nur alle wichtigen Services vor dem Backup gestoppt und nach erfolgtem Backup wieder gestartet werden. Backups können auf alle Geräte, die an Linux gemounted werden können, gesichert werden (USB Stick, USB Platte, nfs, samba, sshfs, ...). Als Backupmethoden stehen dd, tar und rsync mit und ohne Hardlinks zur Verfügung. Die erstellten Backups können mit raspiBackup auf beliebigen SD Karten unter Windows oder Linux wiederhergestellt werden. Auf der Quelle können die Raspbian Partitionen entweder beide auf der SD Karte liegen oder die Bootpartition auf SD Karte und die Root Partition auf einem externen Gerät wie z.B. ein USB Stick oder eine per USB angeschlossene SSD. Auch können beide Partitionen ausschliesslich auf einem USB Gerät liegen und mit dem USB Boot Modus gestartet werden.
Achtung
Es existiert mittlerweile eine vollständige neue raspiBackup Dokumentation die alle raspiBackup Dokumentation auf dieser Webseite ablöst. Der Inhalt dieser Seite findet sich dort unter diesem Link.
Bitte erst lesen: Unterstützte Hard- und Software
Auf Youtube existiert ein Kanal zu raspiBackup mit Videos zu diversen Themen (Installation, Funktionsumfang, ...).
Für Freunde von Facebook exisitiert eine Facebookgruppe zu raspiBackup wo aktuelle Neuigkeiten und Randinformationen zu raspiBackup publiziert werden. Wichtige Informationen werden auch auf Twitter #raspiBackup veröffentlicht.
Wem raspiBackup gefällt und wer die Arbeit und den Support honorieren möchte darf gerne ein Trinkgeld geben. Details sind auf dieser Seite aufgeführt.
Der Code von raspiBackup ist reiner bash Code und steht unter der GPL auf github zur Verfügung.
- Klicke
um auf Github Fragen oder Probleme zu raspiBackup als Issues zu erstellen. Die Issues können gerne auch in Deutsch erstellt werden. So kann ich Fragen und Problemberichte tracken und Du bekommst eine Benachrichtigung über meine Antworten. - Klicke
um auf Facebook aktuelle Aktivitäten und Randinformationen zu raspiBackup zu erfahren. Fragen zu raspiBackup sind auch möglich. Probleme bitte nur im github melden. - Klicke
um raspiBackup auf Twitter zu folgen. - Klicke
um auf Youtube Videos zu raspiBackup zu sehen - Klicke
um raspiBackup auf Reddit zu folgen - Klicke
um im deutschen Raspberryforum Fragen zu Raspberry Backups im Allgemeinen und raspiBackup im Speziellen zu stellen oder existierende Threads zu raspiBackup zu lesen
Unterstützung, Trinkgelder und Sponsoring
- Klicke
um zu erfahren wie Du ein Trinkgeld spendieren kannst wenn Dir raspiBackup gefällt. - Klicke um ein github Sponsor für raspiBackup zu werden.
Hinweis: Jegliche anderen Kommunikationswege wie z.B. eMails die leider gerne genutzt werden werden ignoriert!
Wo lese ich jetzt weiter?
Wer eben mal schnell raspiBackup ausprobieren möchte findet hier eine Schritt für Schritt Anleitung wie raspiBackup in 5 Minuten installiert ist und dann sofort ein Backup erstellt werden kann.
Wer sich einen schnellen Überblick über die Funktionalität von raspiBackup verschaffen will sollte die Zusammenfassung lesen. Im FAQ Teil finden sich häufig gestellte Fragen sowie deren Antworten, die man sich immer durchlesen sollte.
Alle Funktionen und Einsatzgebiete von raspiBackup sind tabellarisch in der Funktionsübersicht zusammengetragen. Wer raspiBackup installieren will findet die Beschreibung bei der Installation. Wie man raspiBackup aufruft steht hier. Alle Aufrufparameter von raspiBackup sind dort einmal alphabetisch sowie thematisch sortiert beschrieben. Wie man ein Backup mit raspiBackup zurückspielt ist hier beschrieben.
Weiterhin gibt es detailierte Informationen zu Erweiterungsmöglichkeiten von raspiBackup, wie man sich bei Fehlermeldungen und Fehlern von raspiBackup verhalten soll und eine detailierte Beschreibung sowie eine Tabelle der Vor- und Nachteile der Backupmethoden und eine Beschreibung der Backupmodi. Eine Liste der Bugfixes und Erweiterungen in den alten und der zukünftigen Versionen von raspiBackup findet sich hier. Wer eine Synology für den Backup benutzen will findet hier nützliche Tipps. Die Entwicklung von raspiBackup wurde durch Feedback, Testen und andere Hilfe von vielen Leuten unterstützt.
Noch weitere Themen finden sich im folgenden Inhaltsverzeichnis.
Automatische Sicherung einer Raspberry im laufenden Betrieb
- Zusammenfassung
- Funktionsübersicht
- Übersichtsbild
- Installation
- Aufruf und Optionen
- Erweiterungsmöglichkeiten
- Restore
- Fehlermeldungen und -suche
- Backuptypen und Entscheidungsbaum
- Snapshots
- Vergleich partitionsorientierter Backup und normaler Backup
- Backupverzeichnisstruktur
- Haftungsausschluss
- Updatestrategie
- Sprachunterstützung
- Regressiontests
- Häufige Fragen (FAQ)
- Versionshistorie
- Benutzung von Synology
- Hilfreiche Links zum Thema Backup
- Versionshistorie
- Danksagungen
- Spenden
- Weitere Backuptools fuer die Raspberry
- Statistiken
Zusammenfassung
manual
Eine regelmäßige Sicherung von Raspberry Pis ist wichtig um im Falle von einem SD Kartenausfall oder auch unbeabsichtigten Änderungen immer wieder das System auf einen vorherigen Zustand zurücksetzen zu können. raspiBackup ermöglicht es, dass die Raspberry regelmäßig von sich selbst ein Backup erstellt und auf einem extern angebundenen Speichermedium wie usb Stick und -platte, nfs Server, smbfs/cifs/Samba Laufwerk, sshfs, davfs/webdav (Cloud) usw. (Siehe dazu Wie kann man von der Raspberry Pi auf externe Daten zugreifen) ablegt. Die Benutzung einer Synology als Backupspace ist ebenfalls möglich.
Eine einfache Wiederherstellung des gesicherten Backups nimmt raspiBackup natürlich auch vor.
Vor der Sicherung sollten alle aktiven Services gestoppt und nach dem Backup wieder gestartet werden um einen konsistenten Backup zu erhalten. Die notwendigen Befehle dazu können entweder über Parameter definiert werden oder es kann ein Beispielwrapperscript benutzt werden, welches dann wesentlich mehr und programmatisch gesteuerter Aktionen vor und und nach dem Backup vornehmen kann. Das automatische Mounten und Unmounten des Backupspaces ist schon im Beispielwrapperscript enthalten. Weiterhin gibt es Erweiterungspunkte für Plugins in raspiBackup um eigene Scripts vor und nach dem Backupvorgang einzubinden.
Im normalen Backupmodus werden die beiden SD Kartenpartitionen mmcblk0p1und mmcblk0p2 gesichert. Sofern die Rootpartition mmcblk0p2 auf eine externe Partition (USB Stick, USB Platte, ...) ausgelagert wurde wird diese externe Partition anstatt mmcblk0p2 gesichert. Ein USB Boot System kann mit einer beliebigen Anzahl von externen Partitionen gesichert werden ab der release 0.6.6.
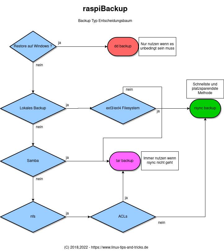
Als Backupmethoden stehen zur Auswahl: dd Backup, tar Backup, (beides auch gezipped) und ein rsync Backup. Die einzelnen Backupmethoden sind im Detail hier nachzulesen. Dort befindet sich auch ein Entscheidungsbaum um schneller die richtige Backupmethode zu finden. Die maximale Anzahl von vorzuhaltenen Backups ist konfigurierbar. Zur Aktivierung von raspiBackup muss man, nachdem man das Script entsprechend ausgetestet hat, den Scriptaufruf in die Crontab der Raspberry Pi aufnehmen. Danach bekommt man regelmäßig eine eMail zugeschickt, die einen über das Ergebnis des Backups informiert. Die Meldungen von raspiBackup erfolgen in Deutsch oder Englisch
Funktionsübersicht
- Automatische regelmäßige Sicherung einer laufenden Raspberry Pi (Sie sichert sich selbst)
- Raspberry3 und Folgende wenn sie ohne SD Karte im USB boot mode betrieben werden sind unterstützt
- Sicherung und Wiederherstellung ist unabhängig davon welches Betriebssystem (Linux, Windows oder Mac) für den Zugriff auf die Raspberry Pi benutzt wird
- Windows oder Mac Benutzer nutzen einfach zur Wiederherstellung des Backups die Raspberry
- Windows Benutzer können dd Backups mit win32diskimager restoren
- Linux Benutzer können das Backup auf ihrem Linux System wiederherstellen oder auch die Raspberry benutzen
- Beliebige Backupziele möglich, z.B.
- Externer USB Stick
- Externe USB Platte
- Synology
- cifs/samba Netzwerklaufwerk
- nfs Netzwerklaufwerk
- sshfs Netzwerklaufwerk
- webdav Netzwerklaufwerk
- ftpfs Netzwerklaufwerk
- Generell jedes Device welches unter Linux gemounted werden kann
- Einfacher Restore der Sicherung und Anpassung von /etc/fstab und /boot/cmdline.txt an neue UUIDs, PARTUUIDs oder LABELs damit das System sofort wieder startet..
- Ein externes Rootfilesystem auf einer Platte oder einem USB Stick wird automatisch beim normalen Backupmodus mitgesichert und restored bei tar oder rsync backup.
- Einsetzbar auch zum Klonen einer Raspberry Pi
- Einfache Installation. Die wichtigsten Optionen werden abgefragt und in die Konfigurationsdatei geschrieben.
- Meldungen in Deutsch und Englisch
- Diverse Aufrufparameter um den Backup zu steuern
- dd, tar und rsync Backup möglich (-t Option). rsync benutzt bei einer ext3/ext4 Partition Hardlinks um den benötigten Plattenplatz zu minimieren
- dd und tar kann gezippt werden um die Sicherung noch zu verkleinern (-z Option)
- pishrink kann zur Verkleinerung von dd Images über ein Wrapperscript benutzt werden
- dd Backup sichert per Option einschaltbar nur den von den Partitionen belegten Platz und nicht die ganze SD Karte
- Boot backup benutzt per Option einschaltbar Hardlinks für die sich selten ändernde Bootpartition und spart dadurch Backupspeicherplatz
- Verschiedene Backuptypen können pro System gemischt werden (z.B. pro Tag ein rsync Backup, jeder Woche ein dd Backup)
- Automatisches Stoppen und Starten von aktiven Services vor und nach dem Backup (-a und -o Option)
- Automatisches Anpassen der zweiter Rootpartition wenn die Restore SD Karte kleiner oder größer als die Original SD Karte ist
- Automatische benachrichtigung wenn eine neue Release verfügbar ist
- Ein Beispielscript hilft um vor und nach der Backup weitere Aktionen vorzunehmen wie z.B. das Mounten und Unmounten des Backupspaces
- Einfache Erweiterung der Scriptfunktion durch Plugins (Option -N)
- Anzahl der vorzuhaltenden Backups ist konfigurierbar (-k Option)
- Intelleigente Backupstrategie steht zur Verfügung (Backups der letzen 7 Tage, der letzten 4 Wochen, der letzten 12 Monate und der letzten n Jahre werden aufgehoben)
- eMail Benachrichtigung über den Backuplauf und Backupverlaufsstatus (-e Option)
- Telegram Benachrichtigung über den Backuplauf und Backupverlaufsstatus (--telegram Optionen)
- Unterstützte eMailClients: mailx/mail, sendEmail, ssmtp und msmtp (-s Option)
- Nicht unterstützte eMailClients können durch ein eMailPlugin eingebunden werden
- rsync benutzt Hardlinks um die Backupgröße zu reduzieren
- Automatische Benachrichtigung, wenn eine neue Scriptversion verfügbar ist (-n Option)
- Einfacher Update von raspiBackup durch die aktuellste Version (-U Option)
- Einfache Wiederherstellung einer älteren Scriptversion sofern sie mit der Updatefunktion installiert wurde (-V Option)
- Einfache Verteilung von neuen Scriptversionen auf eine größere Menge von Hosts (-y Option)
- Beliebige Verzeichnisse und Dateien können aus dem Backup ausgeschlossen werden (-u Option)
- Sicherung von einer beliebigen Anzahl von Raspberries in einem Backupverzeichnis
- Unterstuetzung von Volumio
Übersichtsbild
Installation
Der schnellste und Standardweg raspiBackup in ca. 5 Minuten zu installieren und dann sofort einen Backup zu erstellen ist auf raspiBackup Schnellstart beschrieben. Wer raspiBackup sehr schnell aus der Befehlszeile mit seiner Standardkonfiguration installieren will findet dort auch die notwendige Information. Wer raspiBackup manuell installieren sollte der Beschreibung auf dieser Seite folgen.
Aufrufsyntax und -optionen
Siehe diese Seite.Erweiterungsmöglichkeiten von raspiBackup
Es bestehen folgende Möglichkeiten die Funktionalität des Backupscripts durch eigenen Code zu erweitern.
1) Benutzung eines selbstgeschriebenen Scriptes welches das Backupscript aufruft und Aktionen vor und nach dem Aufruf vornimmtDazu gibt es das folgende Beispielscript welches individuelle Anpassungsmöglichkeiten bietet und muss nur geringfügig an den gekennzeichneten Stellen den lokalen Gegebenheiten angepasst werden. Es enthält schon Code, der automatisch Geräte mounted und unmounted. Das Script kann hier runtergeladen werden.
Voraussetzung ist dass der Mountpoint in der /etc/fstab bereits definiert wurde. Anschliessend muss das Script noch an ein paar Stellen den jeweiligen lokalen Gegebenheiten mit einem Editor angepasst werden und dann aktiviert werden mit
sudo mv raspiBackupWrapper.sh /usr/local/bin
sudo chmod +x /usr/local/bin/raspiBackupWrapper.sh
und dann ist raspiBackupWrapper.sh anstelle von raspiBackup.sh in der Crontab aufzurufen. Der Quellcode vom Wrapperscript findet sich auch auf github und kann durch einen Pull Request erweitert werden.
2) Benutzung von Plugins in die eigene Scripts eingehängt werden
Vor und nach dem eigentlichen Backup wie auch dem Restore können Scripte als Plugins eingehängt werden. Details dazu finden sich in der Detailbeschreibung zu Plugins
Restore
Ein Restore benötigt ein Linuxsystem. Windowsbenutzer oder Macbenutzer können dafür einfach die Raspberry selbst benutzen. Dafür muss nur eine SD Karte mit einem Raspbian gestartet werden, ein SD Kartenleser mit der neuen SD Karte die das Restore erhalten soll angeschlossen werden, der Backup entweder per USB oder Netzwerk gemounted werden und raspiBackup zum Restore gestartet werden.
Das dd Backup kann man auch unter Windows zurückspielen. Weiterhin kann das Backupscript kann auch genutzt werden, um SD Karten zu kopieren: Es wird ein Backup erstellt und dann auf einer anderen SD Karte restored.
Die genaue Aufrufsyntax für den Restore ist hier zu finden.
Backupmethoden
| Vollbackup | Backupzeit | Backupgröße | Datenkompression |
CPU belastet |
Karte belastet |
Selektiver Restore möglich |
Dateisystem | |
| dd | ja | lang | gross | nein | mittel | hoch | nein | alle, fat32 nur bis 4GB |
| ddz | ja | lang | kleiner | ja | ja | hoch | nein | alle, fat32 nur bis 4GB |
| tar | ja | mittel | mittel | nein | nein | mittel | ja | alle, fat32 nur bis 4GB |
| tgz | ja | mittel | mittel | ja | ja | mittel | ja | alle, fat32 nur bis 4GB |
| rsync | ja |
kurz mit Hardlinks |
klein mit Hardlinks |
nein | nein | kaum | ja | ext3/ext4 |

Vergleich partitionsorientierter Backup und normaler Backup
Es existieren zwei Backupmodi:
1) Normaler Backup
In diesem Modus werden die ersten zwei Partitionen (die Bootpartition und die Rootpartition) der SD Karte gesichert. Ausserdem wird beim tar und rsync Backup auch eine externe Rootpartition, d.h. eine auf einen USB Stick oder USB Platte ausgelagerte Rootpartition, gesichert. Mit dem dd Backup kann auch die gesamte SD Karte gesichert werden. Dieses kann man benutzen um z.B. NOOBS Images zu sichern. Falls die Ziel SD Karte beim Restore größer ist als die Quell SD Karte wird automatisch die zweite Partition entsprechend erweitert.
2) Partitionsorientierter Backup
In diesem Modus wird jede auf der SD Karte befindliche oder eine bestimmte Anzahl von Partitionen als tar oder rsync gesichert. Dabei ist die Anzahl der Partitionen beliebig. Falls die Ziel SD Karte beim Restore größer ist als die Quell SD Karte wird der zusätzliche Platz nicht benutzt.
Backupverzeichnisstruktur (Normaler Backup)
Jeder Backuplauf erstellt im Backupverzeichnis ein Unterverzeichnis welches folgendes Format hat: <hostname>. Darunter wird ein weiteres Verzeichnis <hostname>-<backuptyp>-<backupdatum> erstellt. Wenn man die Option -M benutzt sieht der Unterordner wie folgt aus: <hostname>-<-M parameter> und darunter wird dann das weitere Verzeichnis <hostname>-<backuptyp>-<backupdatum> erstellt.
Beispiele: Die Raspberry hat den Hostnamen raspberrypi und es wird ein dd Backup am 15.04.2016 um 22:29:00 erstellt. Dann wird ein Verzeichnis raspberrypi erstellt sowie ein Unterverzeichnis raspberrypi-dd-backup-20160415-222900. Gibt man als Parameter für die Option -M "Hello world" mit wird das Verzeichnis raspberrypi-Hello_world sowie das Unterverzeichnis raspberrypi-dd-backup-20160415-222900 erstellt.
Anbei die Verzeichnisstruktur meines Backupservers, der in diesem Falle auch eine Raspberry Pi ist. Verschiedene Backuptypen können pro Pi kombiniert werden. Jedes Backup wird in einem neuen Unterverzeichnis abgelegt.
Pro Raspberry System werden drei bzw fünf weitere Dateien immer zum eigentlichen Backup erstellt und sind notwendig für den Restore wenn es kein dd Backup ist:
- .img - Bootpartition der SD Karte
- .mbr - Master Boot Record der SD Karte
- .sfdisk - Partitionslayout der SD Karte - Ausgabe des sfdisk Befehls
- .blkid - (Partitionsorientierter Modus) - Ausgabe des blkid Befehls
- .parted - (Partitionsorientierter Modus) - Ausgabe des parted Befehls
root@jessie:/mnt/backup/raspberrypi# tree -L 2
.
├── raspberrypi-dd-backup-20160415-222900
│ └── raspberrypi-dd-backup-20160415-222900.img
├── raspberrypi-rsync-backup-20160416-094106
│ ├── backup
│ ├── bin
│ ├── boot
│ ├── boot.bak
│ ├── dev
│ ├── etc
│ ├── home
│ ├── lib
│ ├── lost+found
│ ├── media
│ ├── mnt
│ ├── opt
│ ├── proc
│ ├── raspberrypi-backup.img
│ ├── raspberrypi-backup.mbr
│ ├── raspberrypi-backup.sfdisk
│ ├── raspiBackup.log
│ ├── raspiBackup.msg
│ ├── remote
│ ├── root
│ ├── run
│ ├── sbin
│ ├── selinux
│ ├── srv
│ ├── sys
│ ├── tmp
│ ├── usr
│ └── var
└── raspberrypi-tar-backup-20160415-204305
├── raspberrypi-backup.img
├── raspberrypi-backup.mbr
├── raspberrypi-backup.sfdisk
├── raspberrypi-tar-backup-20160415-204305.tar
├── raspiBackup.log
└── raspiBackup.msg
Backupverzeichnisstruktur (Partitionsorientierter Backup)
root@buster:/mnt/backup/raspberrypi# tree -L 2
.
├── raspberrypi-backup.blkid
├── raspberrypi-backup.fdisk
├── raspberrypi-backup.mbr
├── raspberrypi-backup.parted
├── raspberrypi-backup.sfdisk
├── mmcblk0p1
│ ├── bcm2708-rpi-b.dtb
│ ├── bcm2708-rpi-b-plus.dtb
│ ├── bcm2708-rpi-b-rev1.dtb
│ ├── bcm2708-rpi-cm.dtb
│ ├── bcm2708-rpi-zero.dtb
│ ├── bcm2708-rpi-zero-w.dtb
│ ├── bcm2709-rpi-2-b.dtb
│ ├── bcm2710-rpi-2-b.dtb
│ ├── bcm2710-rpi-3-b.dtb
│ ├── bcm2710-rpi-3-b-plus.dtb
│ ├── bcm2710-rpi-cm3.dtb
│ ├── bcm2711-rpi-400.dtb
│ ├── bcm2711-rpi-4-b.dtb
│ ├── bcm2711-rpi-cm4.dtb
│ ├── bootcode.bin
│ ├── cmdline.txt
│ ├── config.txt
│ ├── COPYING.linux
│ ├── fixup4cd.dat
│ ├── fixup4.dat
│ ├── fixup4db.dat
│ ├── fixup4x.dat
│ ├── fixup_cd.dat
│ ├── fixup.dat
│ ├── fixup_db.dat
│ ├── fixup_x.dat
│ ├── issue.txt
│ ├── kernel7.img
│ ├── kernel7l.img
│ ├── kernel8.img
│ ├── kernel.img
│ ├── LICENCE.broadcom
│ ├── overlays
│ ├── start4cd.elf
│ ├── start4db.elf
│ ├── start4.elf
│ ├── start4x.elf
│ ├── start_cd.elf
│ ├── start_db.elf
│ ├── start.elf
│ └── start_x.elf
├── mmcblk0p2
│ ├── backup
│ ├── bin
│ ├── boot
│ ├── dev
│ ├── etc
│ ├── home
│ ├── lib
│ ├── lost+found
│ ├── media
│ ├── mnt
│ ├── opt
│ ├── proc
│ ├── remote
│ ├── root
│ ├── run
│ ├── sbin
│ ├── srv
│ ├── sys
│ ├── tmp
│ ├── usr
│ └── var
├── raspiBackup.log
└── raspiBackup.msg
Haftungsausschluss
Das Backup- und Restorescript raspiBackup wurde für den persönlichen Gebrauch erstellt und, da es sich als sehr nützlich erwies, der Allgemeinheit zur Verfügung gestellt. Es wird im Rahmen des Möglichen die korrekte Funktionalität getestet aber es kann nicht ausgeschlossen werden, dass durch Fehler in raspiBackup die erwartete Funktionalität nicht gewährleistet ist. Jeder, der raspiBackup benutzt tut das auf sein eigenes Risiko. Der Ersteller von raspiBackup ist in keiner Weise haftbar für irgendwelche Fehlfunktionen des Scripts.
Updatestrategie
Von Zeit zu Zeit wird eine neue Version von raspiBackup zum Download bereitgestellt die neue Funktionen, Erweiterungen und kleine Fixes enthält. Auf dieses wird von raspiBackup beim Aufruf und in der gesendeten eMail hingewiesen und man kann dann mit dem Parameter -U die neueste Version runterladen und aktivieren. Die aktuelle Version wird dabei gesichert und mit dem Parameter -V kann jederzeit wieder die vorherige Version aktiviert werden. Vor dem Update sollte man nachlesen welche Änderungen und Neuerungen in der neuen Version enthalten sind. Diese Information dazu findet sich in der Versionshistorie. Sollte einmal ein gravierender Fehler entdeckt werden, wird eine neue Version sofort bereitgestellt.
Jede neue Version wird vor der Veröffentlichung regression getestet. Details zum Regressiontest finden sich hier.
Sprachunterstützung
raspiBackup nutzt die Systemsprache um die entsprechende Sprache auszuwählen. Wird die Sprache nicht von raspiBackup unterstützt wird Englisch gewählt. Wer helfen möchte raspiBackup eine weitere Sprache zu geben ist herzlich eingeladen dieses zu tun. Details dazu finden sich hier.
Spenden
Details dazu siehe hier
Weitere Seiten zu raspiBackup
Häufig gestellte Fragen (FAQ)
Versionshistorie von raspiBackup.sh
Sicherung des Backups von raspiBackup.sh auf einer Synology
Statistiken
raspiBackup prüft bei jedem Start einmal pro Tag ob es eine neue raspiBackup Release oder eine Beta gibt und weist dann mit einer Meldung darauf hin so dass ein Upgrade geplant und durchgeführt werden kann. Bei dieser Prüfung werden auch ein paar Informationen übermittelt die es ermöglichen allgemeine Nutzungsdaten von raspiBackup zu ermitteln und sich einen Überblick über die jeweilige Nutzung zu verschaffen. Z.B. gibt es für den Januar 2022 folgende Nutzungsdaten von raspiBackup:
- 1500 Aufrufe pro Tag im Mittel
- 2300 Aufrufe am Sonntag im Mittel
- rsync und dd werden jeweils zu 40% genutzt. tar wird zu 20% genutzt
- Partitionsorientierter Modus wird so gut wie nicht genutzt
- Release
- Backuptyp
- Backupmodus
- Backup- oder Restoreaufruf
- Keep
- Parameter der intelligenten Rotationsstrategie sofern sie genutzt wird
- OS: RaspbianOS oder Ubuntu
DEFAULT_SEND_STATS=0
in der Konfigurationsdatei /usr/local/etc/raspiBackup.conf ausgeschaltet werden.
Im Monat Mai 2024 sehen die Nutzungsdaten wie folgt aus:
- 1900 Aufrufe pro Tag im Mittel
- 3057 Aufrufe am Sonntag im Mittel
- rsync werden zu 48% genutzt. dd zu 32% und tar wird zu 20% genutzt
- Partitionsorientierter Modus wird zu 4% genutzt
- Keep Strategie wird zu 64% genutzt und smart recycle Strategie zu 36%
Hilfreiche Links zum Thema Backup
sysmatt: Backup, Restore, Customize and Clone your Raspberry Pi SD Cards
How To Take Hot Backup Of Raspberry Pi Without Removing The SD Card
Weitere Backuptools als raspiBackup fuer die Raspberry
rpi-clone: Sicherung einer Raspberry per rsync. Cmdlinetool
piclone: Klonen einer SD Karte per cp. Das UI ist im RaspbianOS Desktop enthalten. Keine Cmdlineversion.image-backup: Von RonR im englischen Raspberryforum. Cmdlinetool.
borg: Sehr mächtiges Datenbackuptool welches Deduplication unterstützt (Englisch) Nur für erfahrene Linuxuser geeignet.
restic: Sehr mächtiges Datenbackuptool (Englisch) Nur für erfahrene Linuxuser geeignet.
rpi-backup: Script um recht schnell direkt ein img Backup zu erstellen ohne dd zu benutzen. Cmdlinetool
pibackup: Erstellt ein dd Backup, shrinked das dd Image und hält eine konfigurierbare Anzahl von Backups vor. Cmdlinetool.
shrink-backup: Ein weiteres Backuptool was ähnlich wie rpi-clone und image-backup arbeitet. Cmdlinetool.


